Cloud Atlas RedOctober Analysis
Inside Cloud Atlas: From Spear-phishing to C2 — A Code Level Analysis
Cloud Atlas - Red October
Cloud Atlas Red October, First publicly exposed in 2013 by Kaspersky, this operation demonstrated a high level of technical craftsmanship, modular architecture, and meticulous operational discipline, targeting diplomatic, governmental, and research institutions across multiple countries.
The main objective of the attackers was to gather intelligence from the compromised organizations, which included computer systems.
This analysis revisits Cloud Atlas from a reverse engineering perspective, following its execution flow from initial infection to final payload deployment and C2 communication. By dissecting its internal logic, configuration handling, and network behavior, this study aims to shed light on how this campaign operated under the hood and why it remains a significant case study in targeted malware research.
Initial Access
Cloud atlas is delivered by spear phishing mail and then exploits the vulnerabilities known CVE-2009-3129 (MS Excel),CVE-2010-3333 (MS Word)andCVE-2012-0158 (MS Word) that lets it to execute malicious shellcode embedded with document and then continue its infection chain.
First stage
We have the malicious document and I will ignore the exploit analysis so I am interested only in where is the shellcode and what the shellcode drops and executes. Document first look At first look we have
RTF format , So I will have a look on the document physical offsets and dump to find anything related to shellcode start. After using rtfdump I have noticed there is object called Reminder with physical offset 0x6B52 so I started searching from there for shellcode or something related to position-independent code. RTF dump result After examining that offset here we go , we have some NOPs and valid opcode such as
B9 which equivalent to mov ecx and E2 which loop instruction which looping ecx times
The next step I will disassemble the bytes there making sure to have valid opcodes
Shellcode start
Here we have the start of the shellcode and PIC instructions as well and it seems to be encrypted!
Shellcode analysis
So after we find our shellcode we need to debug it and decrypt it to discover the expected functionality to resolve its APIs dynamically and drop second stage.
Shellcode after decrypting the layer of encryption
After decryption we have function call sub_407BD3 and some encrypted data after it , after we have entered the function it accessing PEB then loaded modules to get the kernel32.dll , and then passed to function with pointer to decrypted data under sub_407BD3 which seems to hashes and it will be resolved to do shellcode functionality.
Loading kernel32.dll and resolve hashes
After that shellcode uses LoadLibraryA to load the necessary DLLs and resolving its functions. full resolved hashes for shellcode execution
After that it drops decoy document and VB script in Temp path and execute it for load the second stage.
VBS analysis
This VBs script it seems to decrypt and drops other stages , here we have interesting strings such as ctfmon.dll and redtailed , also large encrypted blob of data c.
The main function of that script is to achieve persistence through registry key Software\Microsoft\Windows\CurrentVersion\Run to put itself to run after system reboot and drops the second stage.
After execution we have ctfmon.dll and redtailed in C:\Users\User\AppData\Roaming
Second stage
Since we have two files dropped the ctfmon.dll seems to decrypt or parse redtailed so the goal of our analysis to ctfmon.dll either looking for decryption or parsing PE.
As expected we have PE validation check for possible PE parsing.
I looked around this function to find out if it actually maps redtailed but I didn’t find anything related so it is going to unpack itself!
Unpacking second stage
So now we are going to unpack ctfmon.dll and here we go we have PE file. unpacked ctfmon.dll
After unpacking we will return to our task to search about redtailed again:)
Here we have file mapping , I believe it will map it then parsing or decrypting
Unpacked ctfmon.dll mapping redtailed
Again , we have PE parsing function in unpacked ctfmon.dll so now redtailed is another PE file
unpacked ctfmon.dll PE parsing
Parsing PE after file mapping and decryption
Now we will switch to debugger to dump the contents of decrypted of redtailed , the unpacked ctfmon.dll is operating on Windows XP so keep that in your mind.
Now we are sure about redtailed mapping then we break after PE parsing function to have a clean PE.
C2 configuration extraction
After unpacking redtailed , here we have interesting MPR APIs for C2 communication and configuration , we have WNetAddConnection2A that connects computer to a network resource with username and password and also WNetGetResourceInformationA that queries info about a network resource and resolves it , which is interesting! , here we have our two entry point for analysis first what is the C2 credentials username and password , second what is the malware trying to resolve from C2 is another stage ?
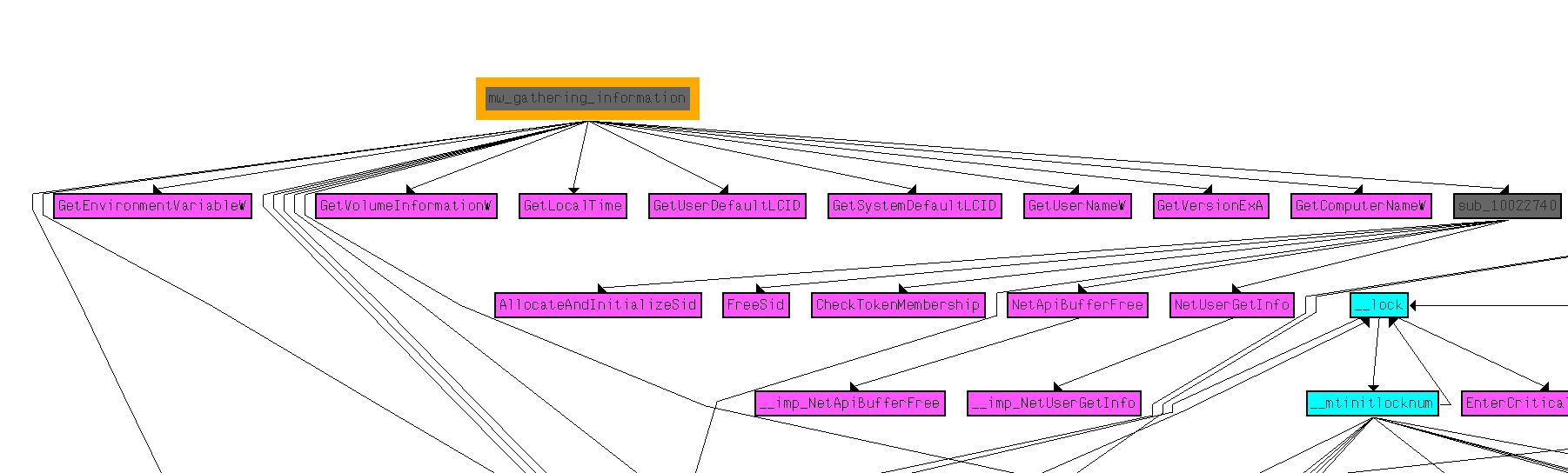
Gathering Information
First the malware gather information about the system preparing it for C2 maybe..
PE parsing
As expected it tries to parse PE , and around it there is heavily crypto functions to decrypts the contents before parsing and after it also! , after successful PE parsing and decryption the malware will call the payload entrypoint.
Configuration decryption
The malware before parsing and C2 communication decrypts a large blob of data embedded with it , and it seems to be the C2 configuration
C2 cloud server and it’s credentials
Here we go , we have now the C2 server and its credentials . to make sure about it I continued the debugging till to explore what it wants from server.
here we have the path of required resource , username , password and the cloud server.
The required resource it seems to PE file according to this graph of flow of execution.
Conclusion
The analysis of the Cloud Atlas (Red October) sample highlights why this campaign remains one of the most notable examples of targeted cyber espionage. Its multi-stage architecture, careful use of encryption, and modular design reflect a highly deliberate engineering approach aimed at persistence, stealth, and flexibility. By following the execution flow from the initial loader to the final payload and reconstructing its C2 communication logic, this study demonstrates how technical reverse engineering can provide deep insight into an attacker’s capabilities and operational mindset.
Even though the original C2 infrastructure is no longer active, the artifacts recovered from the sample—its configuration structure, network logic, and internal workflow—remain valuable for understanding both historical and modern threat actor techniques. Cloud Atlas serves as a reminder that well-designed malware is not just about exploiting systems, but about sustained, adaptive intelligence collection
File hashes
| malicious.doc | 35eb4733093130eb313dc9942372abbb |
| PrgWMW.vbs | f560bc8d6719dcd2b29eeb39317ca517 |
| ctfmon.dll(packed) | 4628082e11c75b078ff0465523598040 |
| redtailed(packed) | 514ce567c063e951a578701bb7b0a7f5 |
| ctfmon.dll(unpcked) | 4d7658a41418249368c508bc404f7ee9 |
| redtailed.dll(unpacked) | c7a1ecb12b9b876795c822a65228777d |














